μCHIMERA - Stackable Multi-Source Energy Harvesting System for Battery-Free Medical Devices
🔍 AI Assistance Disclosure (click to expand)
This technical documentation has been proofread by Claude-Sonnet-4 for readability, grammar, and formatting consistency. All technical content, project details, circuit designs, measurements, and conclusions have been verified and approved by the author.
Interested in my personal writing style? Check out my Stories & Writing for 100% human-authored content.
Project Overview
μCHIMERA (Micro Composite Harvesting & Integrated Modular Energy Regeneration Array)
date: 2026-01-15
updated: 2026-02-03
This project develops a stackable multi-source energy harvesting system designed for battery-free wearable and implantable medical devices. The platform integrates solar, thermoelectric (TEG), and piezoelectric (PZT) harvesting modules with an intelligent 50F hybrid storage architecture.
Key Achievements:
- Competed in Georgia Tech's 2026 InVenture Prize, securing $1,000 in seed prototype funding
- Engineered power conversion circuitry featuring <1μA quiescent current and 4-channel stackable energy routing with intelligent priority management and load matching
- Designed custom ultra-low-power boost converter achieving 95% efficiency at micro-watt levels
- Implemented cold-start capability for thermoelectric generator operating from 20mV input (40mV typical) at temperature differentials as low as 0.2°C ΔT
- Achieved solar harvesting from 5μW to 510mW with MPPT optimization for indoor low-light environments (0.12V minimum input)
- Piezoelectric module delivers 88mW RMS from random vibration sources
Team
This project was developed as part of Georgia Tech's InVenture Prize competition with a talented interdisciplinary team: Huge shoutout to all of my awesome teammates who made this possible!
| Role | Team Member | Responsibilities |
|---|---|---|
| Initiator & Chief Engineer | Peijie Liu | Circuit design (all modules + main board), system architecture, pogopin design, firmware development |
| Solar Module Responsible Engineer | Zerun Wang | Structure design, stacking topology, 3D printing & fabrication |
| PZT Module Engineer | Hongyi Lyu | Structure 3D modeling, production render |
| TEG Module Responsible Engineer | Yuting Zheng Aimee | Structure & integration, market research, business plan, professional documentation |
Motivation: Towards Energy-Autonomous Medical Devices
Wearable devices and implantable medical instruments—such as cardiac pacemakers—face a critical challenge: battery lifespan and replacement. For implantable devices, battery replacement means invasive surgery, increased infection risk, and significant patient burden. Even for wearables, frequent charging disrupts continuous health monitoring.
What if medical devices could harvest energy from their environment and operate indefinitely without battery replacement?
This question drove the μCHIMERA project. The human body and its environment offer multiple ambient energy sources: body heat creates temperature gradients suitable for thermoelectric harvesting, motion generates mechanical energy for piezoelectric conversion, and ambient light—even indoors—provides photovoltaic potential. The challenge lies in efficiently capturing these micro-power sources and intelligently managing their combined output.
Target Applications
- Implantable Medical Devices: Cardiac pacemakers, neurostimulators, drug delivery pumps
- Wearable Health Monitors: Continuous glucose monitors, ECG patches, fitness trackers
- Smart Wearables: Smart watches, smart rings, hearing aids
- Industrial IoT: Remote sensor nodes, structural health monitors
Module Stacking System
The modular design allows users to configure μCHIMERA for their specific application by selecting only the relevant harvesting modules.
System Architecture
Core Design Philosophy
The μCHIMERA system employs a modular stackable architecture where each energy harvesting module operates independently while contributing to a shared energy reservoir. This approach offers several advantages:
- Scalability: Users can stack only the modules relevant to their application
- Redundancy: System continues operating even if one energy source is unavailable
- Optimization: Each module's PMIC is tuned for its specific energy source characteristics
Energy Flow Architecture
The system implements a sophisticated multi-tier energy storage and management scheme:
| Stage | Component | Function |
|---|---|---|
| Harvest | Source-specific PMIC | Maximum power point tracking and boost conversion |
| Buffer | 0.47F supercapacitor (per module) | Individual module energy storage at 5.5V |
| Transfer | Ideal diode array | Controlled energy transfer to main reservoir |
| Reserve | 50F supercapacitor (main board) | Central energy storage and load supply |
| Regulate | Ultra-low-Iq buck converter | 3.3V regulated output to load |
Module Operation Cycle
Each harvesting module follows an autonomous charge-transfer cycle:
- Harvesting Phase: The PMIC boosts energy from the source to charge the module's 0.47F supercapacitor to 5.5V
- Ready Signal: When module voltage exceeds 5V, the module asserts its Power Good (PG) signal
- Transfer Phase: The main board detects PG, evaluates system state, and asserts Enable (EN) to activate the ideal diode
- Energy Transfer: Energy flows from module supercapacitor to the 50F main reservoir
- Cutoff: When module voltage drops below 3.3V (buck converter dropout), PG deasserts and the module returns to harvesting
Intelligent Power Management
The main board's nRF52840 microcontroller orchestrates the entire system:
- Coulomb Counting: Tracks total stored energy in the 50F reservoir
- Load Profiling: Monitors discharge patterns during previous cycles
- Dynamic Current Limiting: Adjusts charging current limits based on module PG states and load requirements
- Graceful Shutdown: Issues SHDN signal before energy depletion to ensure proper load device shutdown
Harvesting Modules
Solar Energy Module (LTC3105/BQ25570)
The solar module targets indoor photovoltaic harvesting where light levels are typically 200-500 lux—orders of magnitude lower than outdoor conditions.
Key Features:
- BQ25570 for high-efficiency MPPT / LTC3105 for lower cold-startup voltage (Diode Voltage Drop Topology)
- Minimum input voltage: 0.12V (enabling operation under dim indoor lighting)
- Power range: 5μW to 510mW
- MPPT efficiency: >97% across operating range
Thermoelectric Generator Module (LTC3108)
The TEG module harvests energy from temperature differentials between body heat and ambient air—typically only 1-5°C on the skin surface.
Key Features:
- Cold-start capability from 20mV input (industry-leading)
- Operates at ΔT as low as 0.2°C
- Integrated transformer driver eliminates external oscillator
- Output power scales with temperature differential
Piezoelectric Module (LTC3588)
The PZT module converts mechanical vibration and motion into electrical energy, ideal for harvesting from human movement or environmental vibration.
Key Features:
- Full-bridge rectifier with integrated low-loss diodes
- Handles AC input from piezoelectric elements directly
- 88mW RMS from random vibration sources
- Buck converter output configurable: 1.8V, 2.5V, 3.3V, or 3.6V
Circuit Design Details
Power Path Management
Each module employs the MAX40200 ideal diode controller to manage energy transfer to the main board. Unlike traditional Schottky diodes with ~400mV forward drop, the MAX40200 achieves <10mV drop at low currents—critical when harvesting micro-watts.
Ultra-Low Quiescent Current Design
Every component was selected for minimum quiescent current:
| Component | Function | Quiescent Current |
|---|---|---|
| LTC3108 | TEG boost converter | 6μA |
| LTC3105 | Solar boost converter | 12μA |
| LTC3105 | Solar boost converter + buck | 0.48μA |
| LTC3588-1 | PZT rectifier + buck | 1.7uA |
| MAX40200 | Ideal diode | 1μA |
| TPS62840 | Main buck converter | 60nA |
Total system standby current: <1μA (excluding MCU sleep mode)
Main Board Intelligence
The nRF52840 was chosen for its ultra-low-power capabilities:
- Sleep current: 0.3μA with RTC running
- BLE capability: Enables wireless status reporting (future feature)
- Analog inputs: Direct monitoring of all module voltages
- PWM outputs: Dynamic current limit control
PCB Design
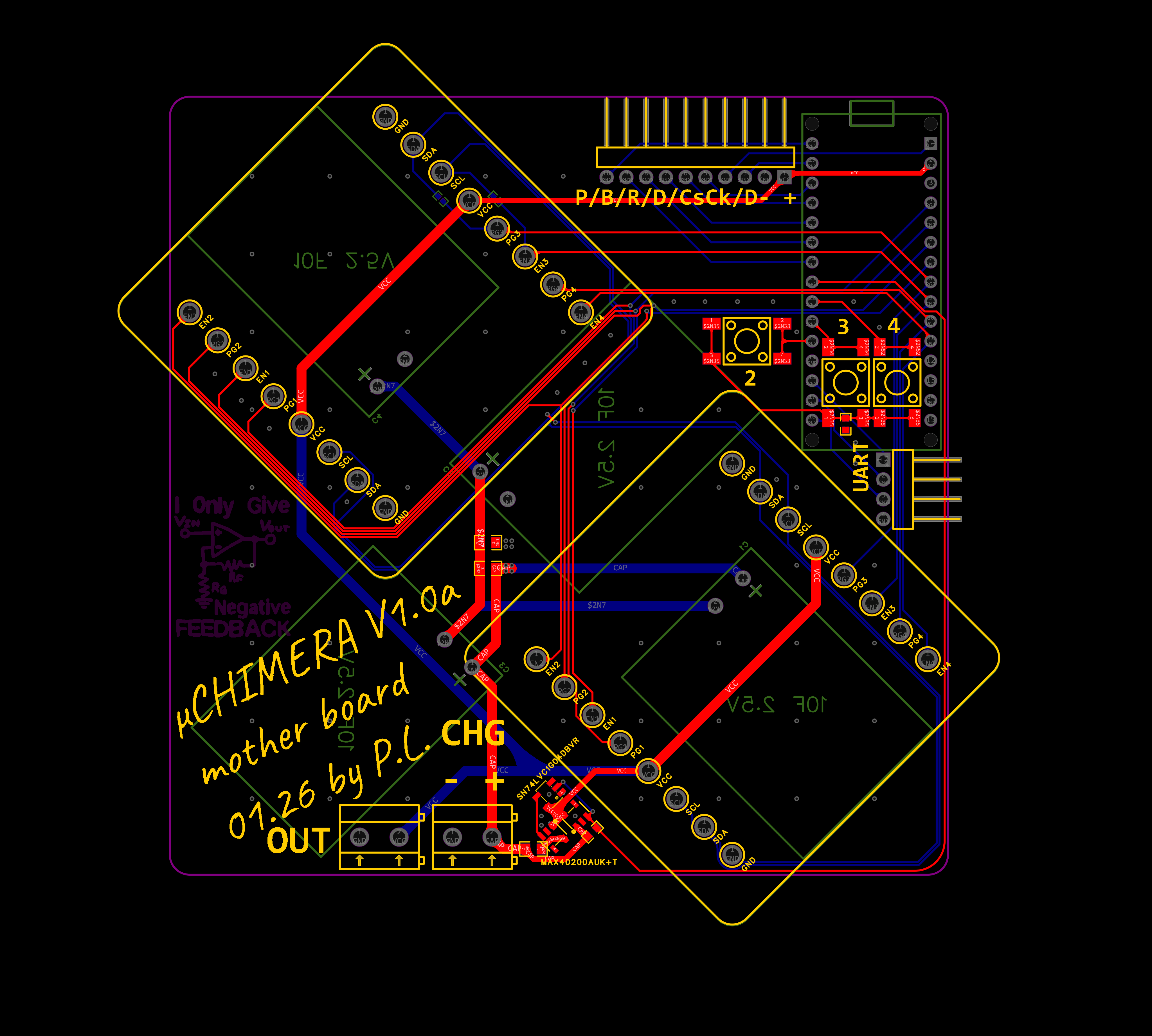
Main Board (Mother Board)
The main board integrates the 50F supercapacitor, MCU, coulomb counter, and 4-channel module interface.
Design Considerations:
- 2-layer stackup to save prototype fee
- Kelvin connections for coulomb counter sense resistor
- Modular connector footprint accommodating future expansion
Child Board (Harvesting Modules)
Each harvesting module shares a common form factor enabling vertical stacking.
Design Considerations:
- Compact 2-layer design to minimize cost
- Standardized edge connector for inter-module communication
- Reserved footprints for optional filtering components
Specifications Summary
| Parameter | Value |
|---|---|
| Solar Module | |
| Input Voltage Range | 0.12V - 5V |
| Power Range | 5μW - 510mW |
| MPPT Efficiency | >97% |
| TEG Module | |
| Minimum Start-up Voltage | 20mV |
| Minimum Operating ΔT | 0.2°C |
| Cold-Start Voltage | 40mV |
| PZT Module | |
| Maximum Output Power | 88mW RMS |
| Output Voltage Options | 1.8V / 2.5V / 3.3V / 3.6V |
| System | |
| Main Storage Capacity | 50F @ 5.5V |
| Module Storage Capacity | 0.47F @ 5.5V (each) |
| Regulated Output | 3.3V |
| System Quiescent Current | <1μA |
| Number of Stackable Modules | 4 (expandable) |
| MCU | nRF52840 |
Future Plans
Near-Term Development
- Wireless Monitoring: Implement BLE status reporting via nRF52840
- Adaptive MPPT: Machine learning-based tracking for variable conditions
- Enclosure Design: Custom injection-molded housing for wearable applications
Future Module Expansion
The stackable architecture supports additional harvesting technologies:
- mmWave/RF Harvester: Capture ambient radio frequency energy
- Biofuel Cell: Generate power from biological fluids (glucose, lactate)
- TENG (Triboelectric Nanogenerator): Harvest energy from contact/friction
- Hygro-electric Generator: Extract energy from humidity gradients
Commercialization Path
- Partner with medical device manufacturers for pilot integration
- Develop evaluation kits for research institutions
- Pursue FDA pre-submission for implantable device applications
Resources
- Schematic: Available on request
- PCB Files: Contact for licensing information
- InVenture Prize: Georgia Tech InVenture Prize 2026
Have questions about this project? Feel free to reach out via the Contact page or my Bilibili channel.






